Irtoy
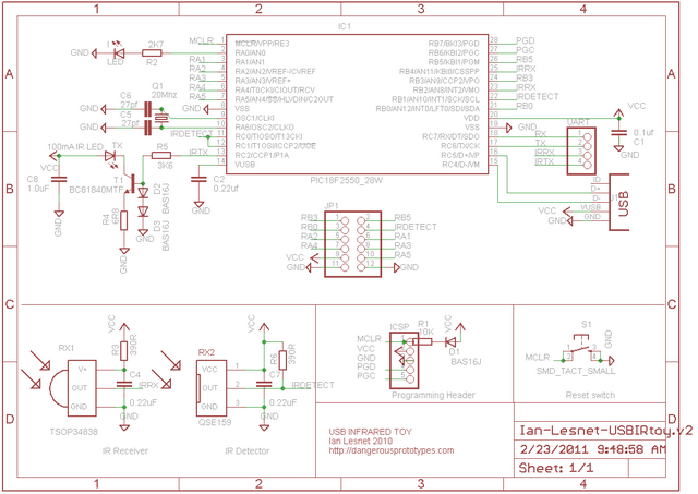
Je cherchais une façon de pouvoir baisser le son de la télévision ou tout simplement l'éteindre à partir de l'ordinateur. Après plusieurs recherches sur le web, je suis tombé sur le projet Irtoy de DangerousPrototype.com. Le Irtoy est en fait un récepteur/transmetteur infrarouge pour PC. Le transmetteur est ce qui m'intéressait le plus, car il est supporté par Winlirc. Le site web offre une version toute montée pour moins de 25$, mais je voulais être en mesure de cacher le circuit pour avoir seulement la LED infrarouge de visible. J'ai alors monté le circuit en DIP et programmé le PIC18F2550 avec le code fourni sur le site.
J'ai fait un petit script avec AutoHotkey pour controller la télévision avec des raccourcis clavier:
Script AutoHotkey
DangerousPrototype est l'un de mes sites préférés. C'est plein d'articles sur l'électronique et les projets sont intéressants et bien expliqués. J'écris de temps en temps sur le forum.


